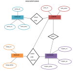
Tum Icatlar
Toplam 121 gönderi bulundu.
2782
2589
3030
2434
2200
2428
2340
2342
4055
2362
2600
2830
2534
2252
2156
2801
2183
3151
3012
3695
2334
2373
2607
2464
2122
2183
2198
3549
2511
2434
2252
2288
6261
2114
3016
2153
2514
2245
2667
2797
3391
2187
2188
3881
2010
2128
3175
2262
4075
3371
2134
2249
7451
2483
2390
2059
4575
2229
2707
2479
2671
2420
2917
2896
2907
2230
2811
4327
5165
3905
6331
4569
3735
14903
5404
6745614
6043
7068
10711
3783
4367
3658
3674
4213
4050
4449
3758
7546
7084
6136
7718
5173
8202
15585
13847
7124
5461
6703
29118
10856
13478
10873
4554
7026
15395
10292
12174
5777
6462
9041
19132
15065
7933
10154
8421
16307
10233