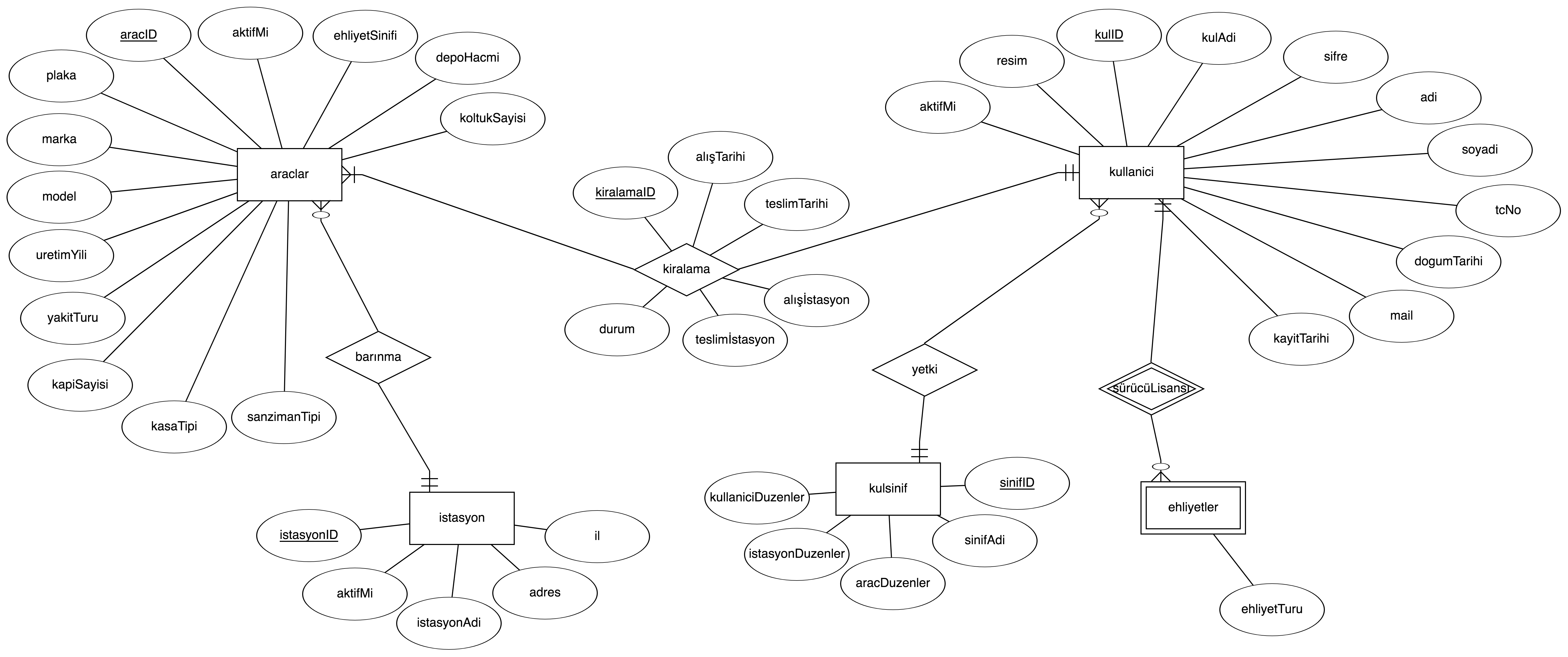
Oto Kiralama Veritabanı Sistemi (MySQL)

Veri Tabanı Uygulamaları 7452 Görüntülenme 0 Beğeni 30.05.2019 18:55
Video
Detaylı Açıklama
Sayfa 1 / 1
İcat Bilgileri
  • Yükleyen Görkem Koç
  • Görüntülenme 7452
  • Beğeni 0
  • Noter Onayı Var
  • Patent Var
  • Rekabet Tescili Evet
Ek Dosyayı İndir