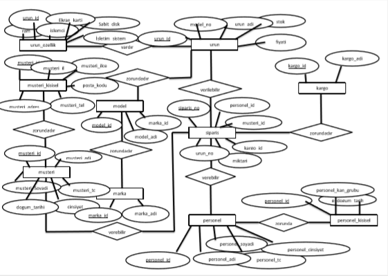
BİLGİSAYAR SATIŞ

Veri Tabanı Uygulamaları 3017 Görüntülenme 0 Beğeni 06.06.2019 01:19
Video
Detaylı Açıklama
Sayfa 1 / 1
İcat Bilgileri
  • Yükleyen ŞEYDA YARDIMCI
  • Görüntülenme 3017
  • Beğeni 0
  • Noter Onayı Var
  • Patent Var
  • Rekabet Tescili Evet
Ek Dosyayı İndir