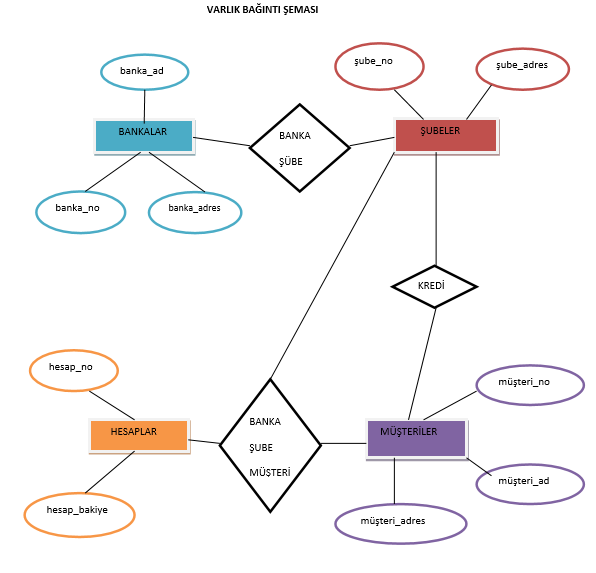
BANKA SİSTEMİ

Veri Tabanı Uygulamaları 2708 Görüntülenme 1 Beğeni 29.05.2019 15:06
Video
Detaylı Açıklama
Sayfa 1 / 1
İcat Bilgileri
  • Yükleyen KÜBRA IŞIK
  • Görüntülenme 2708
  • Beğeni 1
  • Noter Onayı Var
  • Patent Var
  • Rekabet Tescili Evet
Ek Dosyayı İndir